Introduction
Running a medical practice seems easy, but it also comes with its unique set of challenges. One of the major challenges that medical practices face while operating is managing incoming calls, as it is not only draining but also time-consuming. Continuous calls for appointment scheduling, billing inquiries, lab follow-ups, insurance questions, and general patient concerns make your front desk staff feel that it is never-ending, which also, at times, leads to staff burnout.
Among all these inbound calls, one of the largest chunks is occupied by prescription refill requests. They at first seem simple, but in nature, they are constant. In reality, some studies suggest that around 25 to 40% of routine calls in primary care clinics, specialty clinics, urgent care centers, and multi-location healthcare groups are related to refills.
Each refill call, irrespective of how quick and straightforward it is, needs the front desk staff to:
- Verify the patient’s identity
- Open the EMR or EHR
- Check medication history
- Confirm dosage and frequency
- Validate refill eligibility
- Confirm pharmacy details
- Route the request to a provider if needed
- Document the interaction
Now you can also imagine that even handling 30 to 50 calls each day means constant interruption, voicemail overload, long wait times, data entry errors, and more!! Which is why managing prescription refills becomes one of the biggest challenge in a healthcare practice.
If you feel that this is exactly what your practice is also going through, then you are at the right place. In this blog, we are going to talk about how healthcare practices manage their prescription refills and how automating prescription refills withan AI voice agent is the most ideal solution you can go for!! No, it is not about chasing the AI trend it is about delivering real value.
So let’s start!!
What is a Prescription Refill?
Before we talk about the automation and AI voice agent, let’s first understand what actually a prescription refill is in simple words.
A prescription refill means getting more of a medicine that your doctor has already prescribed.
When a doctor gives you a prescription, they often allow a certain number of refills. That means you do not need to visit the doctor again each time you run out of medicine. You can request the same medicine again until the allowed refill medications are finished.
For example, if your doctor prescribes blood pressure medicine with 3 refills, you can get the first bottle, and then refill it 3 more times before needing a new prescription.
So when patients call your clinic and say, “I need a refill,” they are requesting one of those remaining authorized supplies.
How the Prescription Refill Process Works in a Medical Practice
The prescription refill process looks very simple from the patient’s perspective, but inside the clinic, it involves various steps. Here is a quick look at what actually happens behind the scenes:

Step 1: Patient Initiates a Refill Request
In many practices, phone calls are still the most common method, which is also a reason why medical practices struggle with high call volume. The patient can request a prescription refill by various methods, such as calling, leaving a voicemail, sending a portal message, or asking the pharmacy to contact the practice.
Step 2: Confirming the patient’s details
Before processing any medical refill request, staff verify the patient’s identity, which includes confirming details like full name, date of birth, and sometimes even the address or phone number. This is where HIPAA compliance and patient safety also become critical; even a small mismatch can lead to delay the prescription refill process.
Step 3: Reviewing Medication Details in the EMR
Once patient identity is confirmed staff then open the EHR system and review:
- The medication prescribed
- Dosage and frequency
- Date of last refill
- Number of refills remaining
- Expiration date of the prescription
Step 4: Checking Refill Eligibility
As we already know, not every refill medication request can be approved automatically. This stage is called refill eligibility verification, and it is one of the most repetitive yet critical parts of refill request management. Here staff needs to verify:
- Are the refills still available?
- Has the prescription expired?
- Does the patient need a follow-up appointment?
- Is the medication a controlled substance?
- Are there provider notes restricting refill medication?
Step 5: Routing to Pharmacy or Provider
If the prescription refill request is eligible and does not require provider approval, it can be sent directly to the patient’s preferred pharmacy. If there are no refills remaining or if it involves a controlled medication, the request is then routed to the provider for approval.
Step 6: Documentation
Proper documentation ensures compliance, patient safety, and effective communication across the healthcare team. Every prescription refill interaction must be documented in the EHR. This includes:
- The request details
- Actions taken
- Pharmacy information
- Any provider approval.
Why Traditional Prescription Refill Systems Are Failing Patients

- Staff Overwhelm: Medical assistants spend 40% of their time on administrative tasks, with prescription refills being the top time consumer.
- Patient Frustration: Patients wait an average of 15 minutes on hold just to request a refill medication, and 23% abandon calls entirely.
- Manual Errors: Manual processing leads to medication errors costing the US healthcare system $3.5 billion annually.
- Access Inequality: Patients calling outside business hours can’t access prescription services, creating medication gaps that worsen health outcomes.
- Hidden Costs: When you add up staff time, callbacks, and overhead, a single refill medication request costs clinics about $11 on average.
Prescription Refill Request: Without Automation vs With Prescription Refill Automation
| Scenario Step | Without Automation | With Prescription Refill Automation |
| If Someone Calls at 8:30 PM | As it is after hours, these calls go to voicemail. | AI quickly answers the call without any delay |
| Confirming the patient’s details | Manually checking patients’ details like name, date of birth, medications, etc. | Patient identity is verified quickly with deep EMR integration |
| Information Collection | Often incomplete or unclear | Structured refill intake collects medication, dosage, and pharmacy details |
| Refill Eligibility Check | Staff manually check refills, expiration, and provider notes | Automated refill eligibility verification inside EMR |
| Routing | Staff sends to the provider or pharmacy manually | System routes directly to pharmacy or flags for provider review |
| Documentation | Manual notes added later | Automatic documentation with transcript, recording, and summary |
| Morning Workload | Voicemail backlog and callbacks | Clean, structured refill request ready in the system |
Why Refills Are the Perfect Candidate for Prescription Refill Automation
When it comes to healthcare practices or medical practices, one can not automate the entire workflow, but tasks such as prescription refill management are entirely different, and automation is not an option; it has become a necessity. The repetitive, structured, and rule-based nature makes it ideal for automation. Let’s understand why:
Predictable Call Structure
Most refill medication calls follow the same sequence:
- What is your full name?
- What is your date of birth?
- Which medication needs refilling?
- What is the dosage?
- Which pharmacy should we send it to?
This predictability means that an AI voice agent can handle these calls safely and accurately, following the same structured flow each time without needing improvisation.
Standardized Data Fields
Refill medication requests generally rely on fixed, essential information such as patient name, date of birth, medication name, strength and dosage, frequency, and pharmacy information. As these fields remain constant, an automated system or an AI voice agent can collect this information for the front desk staff, which also reduces manual error and eliminates the need for the front desk staff to go back and forth for missing details.
Rule-Based Refill Eligibility Verification
Most refill decisions are rule-driven, not subjective, such as remaining refill medication on a prescription, prescription expiration date, appointment compliance, provider notes, and controlled substance restrictions.
These objective checks are perfect for automation. By applying a clear set of rules, an AI system can determine eligibility without human intervention, freeing staff from repetitive tasks.
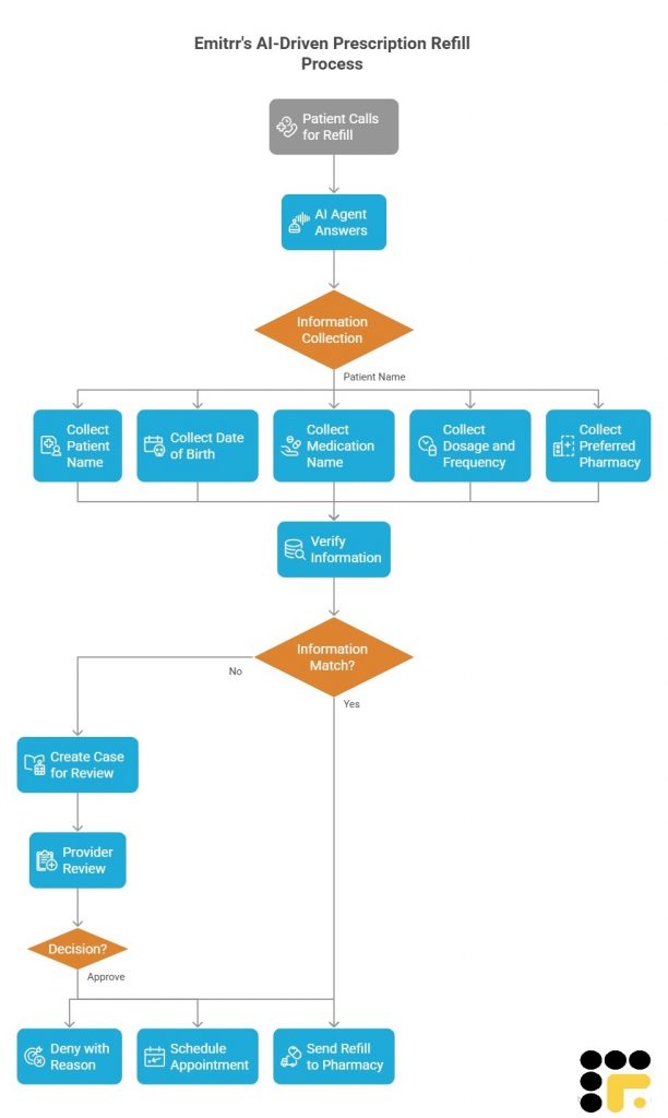
How an AI Voice Agent Handles Refill Requests
One of the major issues medical practices have while automating the prescription refill with a voice agent is what actually happens when you implement an AI voice agent for prescription refills. So let’s walk through the process step by step.
Immediate Call Handling
When a patient calls for a prescription refill, instead of routing the call to already busy front desk staff it AI voice agent answers the call quickly, which also means that patients do not have to wait on hold. This not only results in better patient satisfaction but also reduces the call volume right from the very first interaction.
Patient Identity Verification Through EHR Integration
The AI collects the patient’s full name and date of birth and verifies it directly through the EMR/EHR system, such as Athenahealth or similar platforms,s as it ensures:
- Accurate patient matching
- Reduced errors
- Proper documentation in real time
Structured Medication Data Collection
Next, the AI collects key prescription information, including medication name, dosage, frequency, and preferred pharmacy. Automating it helps in significantly reducing incomplete or incorrect refill requests, so staff no longer have to follow up with patients.
Automated Refill Eligibility Verification and Routing Logic
Once the AI has collected the information, it checks refill medication eligibility inside the EMR:
- Are there refills remaining?
- Is the prescription expired?
- Does it require provider approval?
- Is it a controlled substance?
Eligible requests are routed directly to the pharmacy, while requests needing approval are sent to the provider. Cases requiring additional follow-up are flagged, which helps avoid mistakes and keeps things organized.
The Controlled Substance Challenge: How AI Handles DEA Regulations Safely
Controlled substance refills are where many practices hesitate. And honestly, that hesitation makes sense as DEA regulations are strict. The rules around Schedule II, III, IV, and V medications are not flexible. A small mistake in documentation or approval workflow can create serious compliance problems.

Why Practices Hesitate
- Controlled substances follow strict DEA rules.
- When patients request to refill medication that falls under Schedule II to V:
- Schedule II cannot be refilled
- Schedules III to V have limits
- Stronger identity checks are required
- Physician approval is mandatory
How Smart AI Voice Agents Support DEA Compliance
A modern AI voice agent for healthcare separates controlled substances from regular medications and applies stricter logic automatically.
- Automatic Medication Classification: AI voice agent quickly identifies controlled substances through secure EHR integration. It also recognizes the medication schedule category in real time.
- Improved Identity Verification: For controlled substance refill medication requests, the system triggers additional security steps, such as date of birth confirmation, address verification, last visit validation, and more, to improve healthcare compliance while keeping the patient experience smooth.
- Mandatory Physician Routing: In case a controlled substance prescription refill medication request comes in, the AI voice agent automatically escalates controlled substance requests into a physician approval workflow.
- Built-In Compliance and Audit Trails: AI voice agent keeps the proper logs of each activity, such as the time of request, confirming the patient’s details, documenting medication classification, provider review status, final decision, and disposition, to maintain a complete digital audit trail for DEA inspections
Compliance and HIPAA Considerations
You should keep compliance in mind when automating the prescription refill medication workflow. Any system that is handling prescription refill requests needs to operate within a fully HIPAA-compliant AI environment, including:
- Encrypted Communication: All voice calls, SMS messages, and digital refill interactions should be end-to-end encrypted in transit and at rest.
- Secure EHR Integration: Prescription refill automation should be connected directly with your EHR using secure protocols. Data should move safely between systems without manual exporting or any unsecured transfers.
- Role-Based Access Control: Not every staff member needs access to every refill details hence, role-based access control is vital so that only authorized team members can view, edit, or approve refill medication requests.
- Audit Trails and Activity Logs: The system should have every detail of any action taken inside the system should be tracked. From intake to approval, there must be a complete audit trail to support accountability and regulatory compliance.
- Protected Health Information Safeguards: Patient names, medication details, pharmacy information, and call transcripts must be handled under strict PHI protection standards.
- Secure Storage of Call Recordings: If voice interactions are recorded, they must be stored securely and retrievable only by authorized users.
Operational Impact of Prescription Refill Automation
| Operational Area | Without Prescription Refill Automation | With AI Voice Agent for Prescription Refill Automation |
| Call Volume | 25 to 40 percent of daily calls are refill-related | Up to 40 percent overall call volume reduction |
| Staff Interruptions | The front desk is constantly interrupted by refill calls | Fewer interruptions, smoother front desk workflow |
| After-Hours Calls | Voicemails pile up overnight | AI handles refill requests 24/7 without delay |
| Administrative Burden | Manually confirming the patient’s details, EMR checks, and documentation | Automated refill intake and EMR integration reduce manual workload |
| Documentation Accuracy | Risk of missing or incomplete details | Structured data collection ensures complete refill request management |
| Patient Wait Time | Long hold times and delayed callbacks | Immediate response improves patient experience |
| Provider Interruptions | Providers asked to review routine refill medication requests | Only complex or restricted refills routed for approval |
| Workflow Efficiency | Repetitive manual tasks consume staff time | Healthcare workflow automation standardizes the refill process |
| Compliance & Audit Trail | Manual logging may vary by staff member | Automatic transcripts, recordings, and audit logs inside HIPAA compliant system |
Common Concerns About AI Prescription Refill Automation and the Honest Answers
“Our Patients Will Not Be Comfortable Talking to AI”
This is the very first issue, but the real truth is that when the AI voice agent is set properly for most patients, even the elderly patietn adjust quickly. In reality, many practices see around 85 to 90 percent patient acceptance within the first few months.
Patients do not dislike technology. They dislike the confusion and long wait times. When automated refill medication requests are easy to use, clear, simple, and fast, patients actually prefer them. When patients realize they can request a refill in under two minutes without waiting on hold, resistance drops quickly.
“What If AI Causes Medication Errors?”
This concern actually makes sense because medication safety is serious. But the unexpected truth is prescription refill automation usually reduces medication errors, not increases them.
Manual refill medication handling depends on busy staff members answering dozens of calls a day. Fatigue, distractions, and rushed documentation can lead to mistakes.
An AI-driven refill system follows the same verified workflow every single time. With proper EHR integration, the system can:
- Verify patient identity
- Check refill medication eligibility automatically
- Flag drug interactions
- Cross-check allergies in real time
- Create a complete audit trail
“This Technology Sounds Complicated”
Yes, it used to be in the past, but today AI voice agents like Emitrr are cloud-based and specifically designed for the healthcare industry. With these tools, you do not need any typical hardware, any extensive training and even months to set up.
Modern prescription refill automation systems usually offer:
- Direct EHR integration
- Simple dashboards
- Guided onboarding
- Ongoing support
- Real-time monitoring
“Is the Return Really Worth the Cost?”
This is an important question. Refill medication calls are one of the most repetitive and time-consuming tasks in any clinic. When you automate refill requests, you immediately reduce administrative burden. That means:
- Fewer phone interruptions
- Less time spent on repetitive calls
- Reduced staff burnout
- Lower phone system usage
- More time for revenue-generating patient care
Many practices see a positive financial impact within 45 to 60 days, simply because of call volume reduction and improved workflow efficiency. But the return is not only financial. Better patient communication software leads to:
- Faster refill turnaround
- Higher patient satisfaction
- Stronger online reviews
- Better retention
- A more organized refill request management system
This doesn’t replace your staff. Your team still makes decisions. They just stop answering the same refill calls all day
Implementation Checklist and Timeline for Prescription Refill Automation
Phase 1: Pre-Implementation (Weeks 1–2)
Week 1: Workflow Assessment & Planning
☐ Analyze current prescription refill workflow
☐ Document refill medication request management steps from call to pharmacy
☐ Identify EMR integration and EHR integration requirements
☐ Measure refill-related call volume in medical practice
☐ Calculate staff time spent on refill calls
☐ Estimate potential call volume reduction with prescription refill automation
☐ Evaluate HIPAA-compliant AI voice agent vendors
☐ Secure leadership approval and implementation budget
Week 2: Preparation & Setup Planning
☐ Sign vendor contracts and Business Associate Agreements
☐ Confirm HIPAA compliance safeguards
☐ Define refill eligibility verification rules
☐ Create escalation protocols for provider review
☐ Plan pharmacy communication workflow
☐ Prepare patient communication materials
☐ Schedule staff training sessions
☐ Set up secure EMR testing environment
Phase 2: Implementation (Weeks 3–6)
Week 3: System Configuration & EMR Integration
☐ Configure AI voice agent for prescription refill automation
☐ Integrate system with EMR, EHR, and practice management software
☐ Test refill eligibility verification logic
☐ Validate verification of identity workflows
☐ Confirm documentation logging inside EHR
☐ Test controlled substance routing protocols
☐ Activate reporting and monitoring dashboards
Week 4: Staff Training & Workflow Alignment
☐ Train staff on automated refill intake process
☐ Review refill request routing logic
☐ Practice test scenarios for prescription refill calls
☐ Assign an internal administrator for AI voice agent monitoring
☐ Train providers on approval workflow
☐ Distribute quick-reference guides
Week 5: Pilot Launch
☐ Launch automated prescription refill handling during limited hours
☐ Monitor AI voice agent performance closely
☐ Review EMR documentation accuracy
☐ Track refill automation rate
☐ Collect staff feedback
☐ Collect patient feedback
☐ Refine refill request management workflows
Week 6: Full Deployment
☐ Expand AI voice agent to 24/7 refill intake
☐ Activate full prescription refill automation
☐ Remove voicemail dependency for refill calls
☐ Begin tracking call volume reduction metrics
☐ Monitor administrative workload reduction
☐ Review HIPAA compliance audit logs
Phase 3: Post-Implementation Optimization (Weeks 7–12 and Ongoing Optimization)
☐ Conduct weekly performance reviews (first month)
☐ Track refill automation percentage
☐ Monitor overall call volume reduction in medical practice
☐ Optimize refill eligibility rules
☐ Hold monthly workflow improvement sessions
☐ Conduct quarterly vendor performance review
☐ Evaluate ROI from healthcare workflow automation
☐ Continue staff training updates
Key Metrics to Track
✔ Percentage of prescription refill requests automated
✔ Reduction in refill-related call volume
✔ Decrease in voicemail backlog
✔ Reduction in front desk interruptions
✔ Improvement in EMR documentation accuracy
✔ Provider interruption reduction
✔ Patient satisfaction related to refill requests
Who Should Consider Automating Prescription Refills

How Emitrr Fixes Broken Prescription Refill Workflow with AI Voice Agent

Centralized Refill Intake Across Channels
Emitrr offers the capability to capture prescription refill requests from phone and SMS into one structured system instead of different voicemails and messages. Medical practices have reported up to 40% reduction in overall call volume, since refill-related calls no longer dominate front desk lines.
AI Voice Agent for Healthcare
The AI voice agent also collects complete refill information in real time, which includes medication name, dosage, and pharmacy details. Clinics that have implemented prescription refill automation reported a significant reduction in manual intake work.

Structured Refill Request Management
Every prescription refill request in Emitrr includes a transcript, recording, AI summary, and structured case overview so that staff do not need to spend time replaying voicemails or rewriting notes whic in turn reduces administrative burden and also improves turnaround time.
Automatic EHR Case Creation
With secure EHR integration that Emitrr offers, prescription refill details are automatically documented inside the patient record, which also eliminates the chances of duplicate data entry and accelerates processing, saving time across teams.
Early Refill Detection and Eligibility Pre-Check
The system is also capable of identifying early refill attempts or mismatched medication details before routing the case. It improves refill eligibility verification and reduces unnecessary provider interruptions.
Intelligent Routing with Provider Oversight
Emitrr also offers intelligent routing features through which it gathers the patient details for prescription refill and sends the request to the right person based on your clinic’s rules.
24/7 Online Medication Refill Intake
Patients can request a refill medication after hours through phone or text, instead of waiting until the next day or dropping a voicemail. It helps in reducing the voicemail backlogs and contributes to significant call volume reduction without increasing staffing costs.
Automatic updates for patients
Patients get a quick text update when their refill is reviewed or processed, which in turn reduces follow-up calls like “Is my prescription ready?” and also means fewer follow-up calls for your front desk.
Analytics and Reporting
With Emitrr, you can also track refill medication request volume, processing time, peak hours, and patterns, which gives medical practices clear visibility into workflow bottlenecks and supports continuous improvement.
Multi-Location Workflow Standardization
For healthcare groups operating across multiple clinics, Emitrr can apply the same refill intake structure everywhere. With this feature, the refill medication request management stays consistent across all the locations.
Two-Way Patient Communication
If there is any clarification is needed after intake with two-way patient communication, staff can respond directly through the same communication thread. Patients do not need to call back.
Customizable Refill Workflows
Every clinic has slightly different refill medication approval rules. Emitrr allows workflows to be configured according to your internal policies. This keeps healthcare workflow automation aligned with how your practice already operates.
Conclusion
Prescription refills shouldn’t drain your front desk.
When refill medication requests are structured, centralized, and routed properly, the pressure on your front desk drops, providers face fewer interruptions, and patients get faster responses. That’s where automation actually helps.
A HIPAA-compliant AI voice agent combined with secure EHR integration can automate up to 80% of refill intake and help reduce overall call volume by up to 40%, all while keeping providers fully in control.
Emitrr is built to support exactly this kind of healthcare workflow automation. It helps practices streamline refill request management, enable 24/7 online medication refill intake, and reduce manual work without disrupting existing approval processes. If refill calls are consuming too much of your team’s time, it may be time to modernize the workflow behind them.
Explore how Emitrr can help your practice implement prescription refill automation safely, securely, and efficiently. Book a demo now!!
Frequently Asked Questions
Yes. As long as clinical approvals follow regulatory standards, automated refill intake and routing are allowed.
Yes. Integration ensures proper documentation, eligibility verification, and secure patient matching.
Yes, prescription refill automation must operate inside a HIPAA-compliant AI system. That means encrypted communication, secure EHR integration, audit trails, role-based access, and protected health information safeguards.
No. An AI voice agent for healthcare does not make clinical decisions. It collects structured refill information, verifies details against defined rules, and routes the case according to clinic policy. Providers remain fully in control of approval decisions.
Yes. With an online medication refill workflow powered by AI, patients can submit refill requests 24/7 through phone or SMS.
Practices using structured prescription refill automation report up to 40% reduction in overall call volume, particularly from repetitive refill-related inquiries.
With secure EHR integration, refill details are automatically attached to the patient record. Structured cases are created directly inside the system your team already uses, eliminating manual re-entry and reducing administrative burden.
The system can flag early refill requests based on defined eligibility rules. Instead of processing blindly, these cases are escalated for review, improving refill request management and reducing medication misuse risks.
Controlled medications follow stricter routing protocols. They can be automatically escalated to designated staff or providers based on clinic policy. Nothing is auto-approved without oversight.
No. It replaces repetitive intake work, not clinical decision-making. Staff move from answering routine refill calls to focusing on higher-value patient interactions and operational responsibilities.
Yes. Even small primary care clinics experience significant refill call volume. Healthcare workflow automation can reduce daily administrative pressure without increasing headcount, making it scalable for practices of all sizes.
Implementation timelines vary depending on EHR integration and workflow customization. However, because automation typically fits into your existing approval process, the transition does not require rebuilding your clinical workflow.

4.9 (400+
reviews)
