Introduction
Every medication refill sounds simple until it isn’t. Calls come in after hours, voicemails miss key details, staff chase patients for follow-ups, and urgent refills get mixed in with routine ones. Meanwhile, front desks are already stretched thin. The result is delays, frustrated patients, and avoidable risk.
This is exactly where AI-driven refill automation fits in by handling routine requests automatically, catching edge cases early, and involving staff only when it truly matters. In this guide, learn how to automate online medication refill with AI agents, what automation actually means, and what it can and cannot do!
What Does Online Medication Refill Automation Actually Mean?
Online medication refill automation refers to handling refill requests digitally without relying on phone calls or voicemails. This can easily be automated by deploying an AI voice or chat agent, depending on your healthcare workflow.
How online refill automation differs from IVR and call-based bots
People often confuse pharmacy refill automation with IVR or call-based bots, but here’s how they differ. IVR systems and call bots still require patients to:
- Call during office hours
- Navigate menus
- Leave voicemails
However, AI-powered online automation allows patients to submit refill requests anytime, in plain language, without waiting or calling back.
Where AI agents sit in the refill workflow
Typically, here’s what AI agents handle:
- Request intake
- Clarifying missing information
- Applying refill rules
- Routing requests
- Sending updates
Basically, they remove repetitive administrative work and help your front desk save a lot of time.
Real Case Scenario of Why Manual and Portal-Based Refill Workflows Break Down
We talked to a customer to understand what online medication refill-related problems they come across often and how it is affecting them. If you can relate with the same issues, then we do have a very real solution for this. Keep reading!
Refill requests come in through too many messy channels
One of the biggest problems with refill requests for this and various healthcare providers is when the requests come in from multiple channels (voicemail, text, calls, patient portal messages). Each channel requires manual interpretation and re-entry by staff. The customer stated, “Someone has to pick up that voicemail and then enter the information.” “The nurse has to read that out of the patient portal.”
Voicemails are unreliable and frequently unusable
Another pain point was that requests coming in from voicemails were unreliable. Some miss patient identifiers (DOB, last name), contain incomplete info, are cut off mid-message, or have unclear medication names. The customer said, “Sometimes they don’t even leave a name.” “Phone calls getting cut off… we may receive part of a message.” This forces callback loops, slowing online pharmacy refills and frustrating patients.
Inconsistent front-desk behavior adds to nurse workload
Another issue is that some front-desk staff are well-trained, while others are not. Because of this, some create actual refill requests while others create generic cases. The decisions are largely based on training and experience, not rules. If an erroneous case is created, then nurses must manually convert cases into refill requests. This is all just double work.
Nurses are doing rework that should not exist
When refills are submitted as cases, Nurses must
- re-enter data
- determine eligibility
- decide routing
All this takes up hours and hours of not just front-desk but also nurses’ time.
Medication name errors are common
Patients very often:
- Say medication names incorrectly
- Request meds prescribed by other providers
- Request discontinued medications
All this creates confusion and leads to unnecessarily high call volumes.
No real-time validation against EHR/EMR today
The system cannot currently:
- Validate medication against the active med list
- Detect discontinued meds
- Confirm prescribing provider
- Distinguish refill vs nurse review in real time
This makes online pharmacy refills high risk, requiring cautious rollout.
Refill volume & after-hour calls are significant
The customer mentioned they receive close to 20,000 calls monthly, of which 1,300 are refill calls that come in after-hours as well. Even if a part of online medication gets automated, it would reduce call volume immensely and reduce staff burden.

How Tools Like Emitrr Are Solving Manual Refill Workflows with AI Agents

If you can relate to the above-mentioned issues as well, then you can easily solve them by adding Emitrr, a HIPAA-compliant AI agent, to your existing workflows. Here’s what it can do:
Centralized AI Intake for Refill Requests
Instead of refills coming in as voicemails, free-text portal messages, or unstructured phone calls. Emitrr’s AI agent becomes the first point of contact for refill requests via Voice or SMS (optional, if enabled). All refill requests are captured in a single standardized format before reaching staff, so that they don’t need to hunt across channels to piece together refill intent.
Structured Refill Intake
No need to work with incomplete information. You can train the AI agent to:
- Ask for required identifiers (name, DOB)
- Capture medication name, dosage, and frequency
- Confirm preferred pharmacy
- Re-ask questions if responses are unclear
This way, refill requests arrive complete the first time, so that no callbacks are needed. Moreover, every AI interaction generates an AI-generated call summary, a full transcript, and call recording (for verification). So that you always have something to fall back on.
See how AI agents reduce prescription refill call volumes by 40%
Automatic Case Creation Inside the EHR
Once the AI captures refill details:
- A case is automatically created in the EHR
- All patient-provided information is attached
- The full conversation is saved for review
This mirrors your existing workflow, but removes the manual intake step. Now, instead of retyping or decoding messages, staff only review.
Learn about: How to request prescription refills using Athenahealth
One Standard Refill Intake Logic
You can set up Emitrr’s AI agent with a single refill intake logic. So that the AI agent:
- Follows the same questions every time
- Applies the same logic regardless of caller, time, or channel
This will help you in removing inconsistencies caused by staff experience or training gaps.
Prescription Match-Based Routing
Your patients may mispronounce medication names or request discontinued medications, etc. But this AI agent does not approve refills autonomously. Instead:
- If the information matches existing records, the refill can move forward per clinic rules
- If information does not match, a case is flagged for further review
AI Handles Intake at Scale, Staff Handles Decisions
No need to listen to voicemails, read texts, or re-enter info. To solve this, implement the AI agent:
- To handle refill intake 24/7
- To capture all required details upfront
- To reduce nurse and front-desk workload before the review begins
This makes high-volume requests manageable without creating more work.
24/7 Refill Intake
Emitrr’s AI agent:
- Collects refill requests after hours
- Creates cases automatically
- Ensures nothing is lost or delayed
By morning, staff see organized refill cases and not voicemail or text backlogs.
Ready to take prescription refills off voicemails?
See how Emitrr’s AI agent captures complete refill requests, creates structured EHR cases, and reduces staff workload—without changing your approval rules.
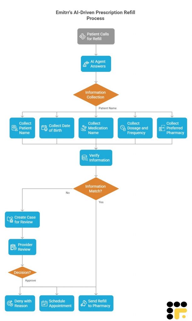
How Do AI Agents Automate Online Medication Refill End to End?
Now you know what problems AI agent can solve for you. In case you are wondering how the process of online medication refill collection looks like from end-to-end, take a look:
How do patients submit online prescription refill requests?
Patients can request online prescription refills through the same channels they already use:
Phone calls, Voicemails, Patient portal messages. Instead of a person, AI becomes the first point of contact.
How does the AI agent capture refill details?
The AI agent is trained to collect all required refill information upfront, including:
- Patient name and date of birth
- Medication name
- Dosage and frequency
- Preferred pharmacy
If any information is missing or unclear, the AI automatically asks follow-up questions in real time. Each request generates:
- A complete overview of the refill request
- Call recording (for voice)
- AI-generated summary
- Full transcript
No manual note-taking or voicemail listening required.
How does the AI agent fit into existing refill eligibility rules?
The AI agent does not make clinical decisions. Instead, it prepares the request so staff and providers can apply existing practice rules, such as:
- Has the patient been seen within the allowed time frame?
- Is the medication eligible for refill?
- Is an appointment required for renewal?
- Are labs or vitals overdue?
- Is the medication a controlled substance?
The AI ensures all the information needed to answer these questions is already available.
How are prescription refill requests routed after AI intake?
Based on how the request aligns with existing records:
- If the information matches and meets refill criteria, the request can be forwarded for pharmacy processing
- If the request falls outside the allowed time frame or doesn’t match records, a case is created in the EHR for further review
This works exactly like your current workflow, without manual intake or re-entry.
How are providers and staff involved?
Providers continue to:
- Approve refill requests
- Deny refills with documented reasons
Staff no longer needs to:
- Decode voicemails
- Re-enter patient details
- Rebuild context from incomplete messages
They review structured, review-ready refill cases instead.
How are patients kept informed?
Once the refill request is processed:
- Approved requests are sent to the pharmacy
- Patients are notified of refill status
- If denied, patients are informed and guided to schedule an appointment
Because requests are captured correctly the first time, follow-up calls drop significantly.
Why this matters for online prescription refill workflows
AI agents don’t change how refills are approved, instead they change how refill requests arrive so that there are:
- No fragmented channels
- No incomplete voicemails
- No repeated clarification calls
- No unnecessary nurse rework
Quick Summary: AI Medication Refill Workflow
| Stage | Automated by AI? |
| Request intake | ✅ Yes |
| Information collection | ✅ Yes |
| Eligibility checks | ✅ Yes |
| Routing & escalation | ✅ Yes |
| Patient updates | ✅ Yes |
| Final clinical approval | ❌ Human |
Planning to automate refills? Use this free checklist to avoid setup mistakes and go live faster.
Which Online Channels Can AI Agents Automate for Medication Refills?

What AI Technologies Power Online Medication Refill Automation?

How Do AI Agents Handle Edge Cases in Medication Refills?
AI agents handle edge cases in medication refills by combining strict rule checks with automatic human escalation. Controlled substances are instantly identified and excluded from automation, with requests routed directly to staff. Early refill attempts, dosage mismatches, or requests outside safe limits are flagged and paused. When insurance verification or prior authorization is required, the AI gathers the necessary details upfront and forwards the request with full context. If anything falls outside predefined rules, the system automatically escalates the case to a human, ensuring speed without compromising safety or compliance.
How Can Healthcare Teams Implement Online Refill Automation Successfully?
Want to see for yourself how online prescription refills can reduce call volume and reduce front desk workload? Here’s a roadmap on how you can implement online refill automation:
What to automate first
Start with:
- Maintenance medications
- Non-controlled refills
- Repeat prescriptions
Designing safety guardrails
- Clear escalation rules
- Refill thresholds
- Staff visibility into every request
Training staff
Staff should know:
- What AI handles
- When they step in
- How to approve or deny quickly
Piloting before rollout
- Test with a subset of patients, refine rules, then expand.
Planning to automate refills? Use this free checklist to avoid setup mistakes and go live faster.
How Do You Measure the Success of AI-Driven Refill Automation?
| Metric | Before AI | After AI |
| Avg refill turnaround | 24–48 hrs | 2–6 hrs |
| Staff time per refill | 5–7 mins | <1 min |
| Patient follow-ups | High | Low |
| Refill error rate | Variable | Reduced |
Is Automating Online Medication Refills with AI Agents HIPAA Compliant?
Yes, automating online medication refills with AI agents can be HIPAA-compliant and safe when designed correctly. Here’s what you should look for in your AI agent:
- PHI handling: Look for features like encrypted chat, SMS, and portal communication.
- Audit trails and access controls: Every action should be logged and permission-based.
- Human-in-the-loop safeguards: AI should assist, but human approval and fallback should be there.
- Pre-deployment validation: Healthcare orgs must validate workflows, access, and escalation logic.
What Are Real-World Use Cases of Online AI Refill Automation?
Here’s how different kinds of healthcare clinics can use an AI agent for pharmacy:
- Small clinics: To reduce refill calls and free up front-desk staff.
- Multi-location practices: To standardize online pharmacy refill workflows across sites.
- Pharmacies: To manage high-volume repeat prescriptions efficiently.
- Telehealth providers: To automate post-visit refill requests without added staffing
What Future Trends Will Shape AI-Driven Medication Refill Automation?
Here’s how future trends in AI-driven refill automation will look like:
Predictive refill reminders
AI will remind patients to refill their medications before they run out. It uses past refill history and usage patterns to send refill reminders at the right time, reducing missed doses and last-minute refill requests.
AI-initiated refill outreach
Instead of waiting for patients to reach out, AI will start the refill process on its own. If a patient misses doses or delays refills, the system can proactively check in and guide them through the next steps.
Wearable and monitoring integration
In the future, refill decisions will connect to real health data from wearables and monitoring devices. This helps ensure refills match how patients are actually using their medications and how their health is changing.
FAQs About AI Medication Refill Automation
No. AI agents remove repetitive tasks; they are not meant to replace clinical judgment.
Yes, with rules, escalation, and oversight, AI agents are safe to use.
Most teams see results within 30–45 days of implementing AI agent in their workflows.
AI agents can integrate with EHRs, portals, messaging platforms, and pharmacy systems.
You can automate routine, time-consuming tasks like appointment scheduling, pharmacy refill requests, reminders, missed-call follow-ups, and patient communication using AI agents. Platforms like Emitrr connect with your EHR and phone system to handle these workflows automatically, reducing staff workload while keeping patients engaged.
No. AI cannot legally create or approve prescriptions. However, AI can collect refill requests, verify details, flag issues, and route them to clinicians for review, speeding up the process without replacing medical decision-making.
Yes, telehealth providers can refill prescriptions when clinically appropriate. AI can support this by gathering patient information, checking eligibility, and routing refill requests to the telehealth clinician, making virtual refills faster and more efficient.
AI agents can automate tasks like answering calls, responding to texts, scheduling appointments, sending reminders, handling refill requests, and escalating complex cases to staff. Tools like Emitrr focus on front-office and patient communication automation, where most administrative delays happen.
No. AI is not allowed to prescribe medication. Prescribing authority remains strictly with licensed healthcare providers. AI’s role is to assist by collecting information, and ensuring requests reach the right human at the right time.
For patient communication, refill workflows, scheduling, and call handling, Emitrr is a strong choice because it integrates with EHRs, supports two-way texting and calls, and automatically escalates sensitive cases to staff, without disrupting clinical control.
Conclusion
By automating online medication refills with AI agents, medical practices can reduce call volume, prevent delays, and improve patient experience, that too without sacrificing safety or control. Platforms like Emitrr make this possible by combining AI agents with real EHR workflows, so your team spends less time on admin work and more time on patient care.
Book a demo to see how Emitrr can automate medication refills, patient outreach, and front-office workflows, without changing how your clinicians work.

4.9 (400+
reviews)